7项!yl6776永利集团在第十一届内蒙古自治区哲学社会科学奖评选中斩获佳绩
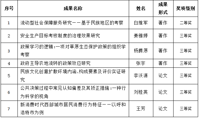
近日,第十一届内蒙古自治区哲学社会科学奖评选结果正式公布,yl6776永利集团凭借卓越的科研实力,共荣获7项大奖,其中包括二等奖1项,三等奖6项,展现出yl6776永利集团在哲学社会科学研究领域的深厚积淀。在本届评选中,yl6776永利集团教师的研究成果获得了评审专家的高度认可。获奖成果涵盖公共治理、社会保障、政策研究、文化创新、生态保护等多个领域,聚焦自治区经济社会发展中的重要议题,体现了强烈的现实关怀和问题...

近日,第十一届内蒙古自治区哲学社会科学奖评选结果正式公布,yl6776永利集团凭借卓越的科研实力,共荣获7项大奖,其中包括二等奖1项,三等奖6项,展现出yl6776永利集团在哲学社会科学研究领域的深厚积淀。在本届评选中,yl6776永利集团教师的研究成果获得了评审专家的高度认可。获奖成果涵盖公共治理、社会保障、政策研究、文化创新、生态保护等多个领域,聚焦自治区经济社会发展中的重要议题,体现了强烈的现实关怀和问题...

2025年11月15日,第四届“老龄社会治理”论坛在长沙举行。本次论坛由湖南大学主办,湖南大学yl6776永利集团、湖南省老龄科研基地、湖南大学人口老龄化应对策略研究中心及《岳麓公共治理》编辑部联合承办。论坛围绕老龄社会治理的前沿议题展开深度研讨与交流,并设“老龄社会治理与社会保障体系”“养老金融与银发经济”“养老服务与社会支持体系”“老龄健康与老年友好环境建设”及“老龄社会其他议题”五个分论坛。我院白维军院...

2025年11月11日至14日,由亚洲实施科学学会、全球实施科学学会与南方医科大学卫生管理学院联合主办的2025亚洲实施科学大会暨2025全球实施科学学会亚洲分会会议、2025全球健康南方论坛、2025实施科学珠江国际研讨会在广州召开。本次大会以“推进亚洲实施科学:为50亿人架起研究与健康的桥梁”为主题,吸引了全球二十多个国家和地区的专家学者、政策制定者及一线实践者,共同探讨循证研究成果向健康实践转化的路径,助力提升民众...

2025年6月28日,由健康政策与管理青年学者论坛组委会主办、广西医科大学公共卫生学院等单位共同承办的“2025健康政策与管理青年学者论坛”在广西南宁召开。主论坛特邀复旦大学陈文教授、北京大学刘珏研究员、深圳大学牛奔教授、四川大学潘杰教授和西北大学翟绍果教授作主旨报告。分论坛设置跨学科融合卫生管理研究范式创新、国家健康战略的政策转化与实践评估、数智驱动卫生管理研究转型发展、全生命周期健康管理与治理四大板块...

在“健康中国2030”战略蓝图指引下,如何科学应对人口老龄化、提升老年人健康水平,已成为公共管理领域的重要议题。近日,我院行政管理学系聂舒老师的学术专著《岁月之光:老年人生命意义感与身心健康的奥秘机制》在中国经济出版社出版发行。聂舒老师长期致力于积极老龄化、应激应对等方向的研究,主持/参与多项国家及省部级相关科研课题。该著作围绕“生命意义感如何影响老年人身心健康”这一核心问题,设计了四个层层递进的实...

为拓宽毕业生就业渠道,帮助学生与企业搭建交流平台,进一步推动和提升学生的就业质量。我院于11月5日下午在B4003会议室,邀请东源投资集团党委书记倪雨来进行专场招聘宣讲。我院党委书记肖平、副院长那岚业、专职辅导员李亚桐、常晶晶参加会议。会议伊始,东源投资集团党委书记倪雨来就集团的发展历程、业务范围、用人需求等方面作了详细介绍,并表示希望加深与yl6776永利集团的合作,并邀请我院师生前往集团参观交流,也欢迎各...
